返回
顶部
我们已发送验证链接到您的邮箱,请查收并验证
没收到验证邮件?请确认邮箱是否正确或 重新发送邮件
确定

《生成式人工智能知识产权指南》团体标准全文发布!

行业
纳暮2025-10-16
《生成式人工智能知识产权指南》团体标准全文发布!

#本文仅代表作者观点,不代表IPRdaily立场#


“《生成式人工智能知识产权指南》自2025年10月10日实施。”


近日,中国电子商会发布《生成式人工智能知识产权指南》团体标准,自2025年10月10日实施。


5.1


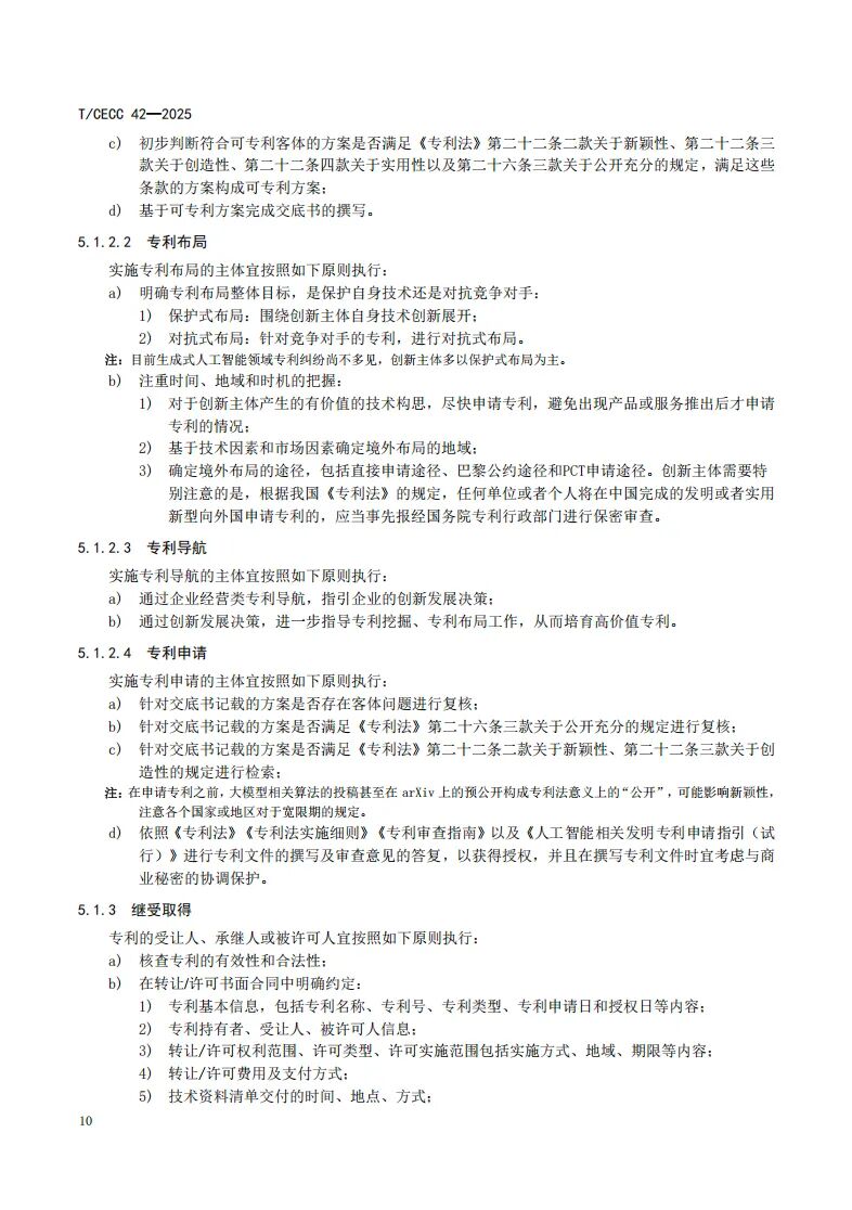
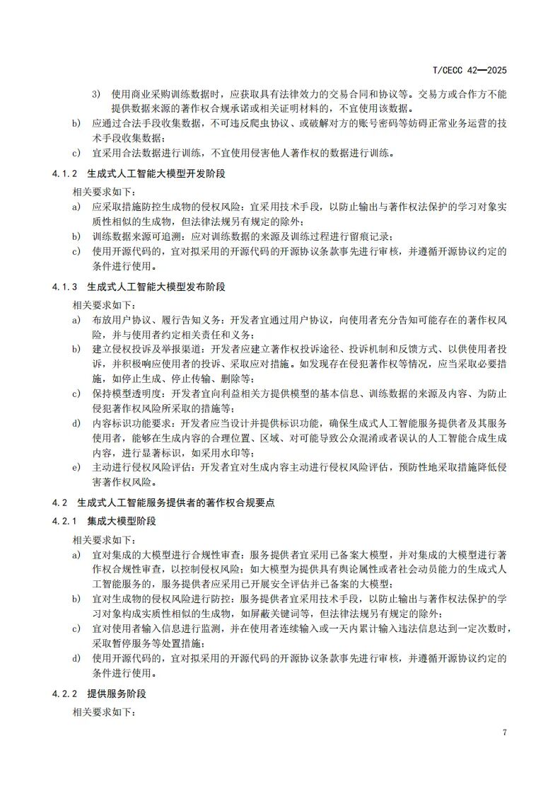
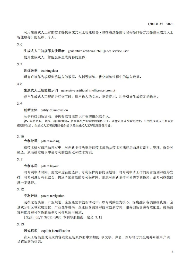
本标准围绕生成式人工智能技术开发、应用与合规管理中的关键议题,规定了知识产权合规管理和保护的基本要求,构建了涵盖著作权、专利、标识和商业秘密四大核心领域的获取、应用与风险管理框架,聚焦人工智能场景下责任权属模糊、算法专利判定复杂等突出问题,以创新规则填补前沿领域空白,突出了系统性、实用性与前瞻性。


附:《生成式人工智能知识产权指南》全文


5.25.35.85.45.55.65.75.85.95.105.115.125.135.145.155.165.175.185.195.205.21


(原标题:生成式人工智能知识产权指南)


栏目支持,共建合作伙伴持续招募


来源:中国电子商会

编辑:IPRdaily辛夷          校对:IPRdaily纵横君


注:原文链接《生成式人工智能知识产权指南》团体标准全文发布!(点击标题查看原文)


今日报名截止!寻找2024年“40位40岁以下企业知识产权精英”活动

「关于IPRdaily」


IPRdaily是全球领先的知识产权综合信息服务提供商,致力于连接全球知识产权与科技创新人才。汇聚了来自于中国、美国、欧洲、俄罗斯、以色列、澳大利亚、新加坡、日本、韩国等15个国家和地区的高科技公司及成长型科技企业的管理者及科技研发或知识产权负责人,还有来自政府、律师及代理事务所、研发或服务机构的全球近100万用户(国内70余万+海外近30万),2019年全年全网页面浏览量已经突破过亿次传播。


(英文官网:iprdaily.com  中文官网:iprdaily.cn) 


本文来中国电子商会并经IPRdaily.cn中文网编辑。转载此文章须经权利人同意,并附上出处与作者信息。文章不代表IPRdaily.cn立场,如若转载,请注明出处:“http://www.iprdaily.cn”

本文来自于iprdaily,永久保存地址为/news_40824.html,发布时间为2025-10-16 11:15:31
我也说两句
还可以输入140个字
我要评论
相关文章